Každý trader, najmä úspešný, si uvedomuje riziko, ktoré prináša obchodovanie s kryptomenami
Aktuálne neexistuje veľmi veľa riešení, ktoré by zabezpečili obchodovanie s minimalizáciou rizika a dostatočným profitom. Mnohé štúdie sa zameriavajú na analýzu konkrétnej kryptomeny, čo je dosť obmedzujúce a nedostatočné z hľadiska ďalšej využiteľnosti. Dobre nastavený automatizovaný bot, ktorý má stratégiu odvodenú od natrénovanej neurónovej siete má potenciál túto medzeru na trhu zaplniť.
Crypto šmolkovia prichádzajú s inovatívnym riešením, ktoré je jednoduché na použitie a preukázateľne dokáže používateľom zabezpečiť profit. Dáta, ktoré toto riešenie používa pochádzajú od market makerov, ktorý majú dostatočný kapitál na pohyb trhom. Mnohé podobné riešenia k týmto dátam nemajú prístup z dôvodu ich nedostupnosti. Preto je toto riešenie unikátne a inovatívne.
Niečo viac o našom riešení
Klasicky navrhnuté riešenia, ktoré sa zameriavajú na vytvorenie automatizovaneho bota s využitím stratégie odvodenej z modelu naučeného neurónovou sieťou sú často nevyužitelné v praxi. Je to najmä z dôvodu, že sa zameriavajú väčšinou na jeden menový pár alebo dáta, z ktorých tvoria modely pre neurónové siete sú len obsahujú bežne dostupné informácie, ako ceny meny v jednotlivých časoch prípadne analyzujú sentiment zo sociálnych sietí čo samo o sebe nestačí na vytvorenie spoľahlivého automatizovaného bota.
Crypto šmolkovia vo svojom riešení majú dáta od entít, ktoré dokážu svojim kapitálom ovplyvniť trh. Tieto dáta získavajú v rôznych časových intervaloch. Na doplnenie úspešnosti ich stratégie taktiež implementujú pokročilú analýzu sentimentu so sťahovaním až 10 miliónov tweetov mesačne. Tweety sú vyberané na základe precízne vybraných kritérií, ako sú napríklad známe adresy vplyvných účtov, hash-tagov, kľúčových slov a jazyka.
Používatelia tohto nástroja nemusia okrem vkladu počiatočného kapitálu riešiť prakticky nič. Bot robí obchody za nich a počas obchodovania vypisuje dôležité správy o obchodoch používateľovi do rozhrania, resp. do komunikačných kanálov, ktoré si používateľ vyberie. Používatelia majú tak komplexný prehľad o ich pohyboch s kapitálom a v prípade potreby vedia aj manuálne dávať inštrukcie botovi.
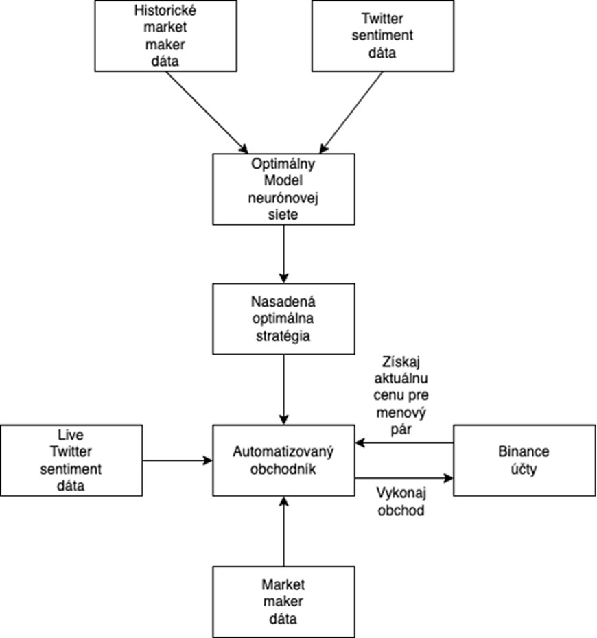
Riešenie funguje na nasledovnom modeli:
Ako je možné vidieť na priloženom obrázku architektúry, neurónová sieť sa trénuje na historických dátach od market makera a na analýze Twitter sentimentu. Tie následne vytvoria optimálny model, ktorý sa nasadzuje do platformy Automatizovaného obchodníka. Stratégiu je možné meniť kedykoľvek bez nutnosti obchodníka manuálne odstavovať a celý proces prebieha automatizovane. Následne sa bot na optimálnej stratégii rozhoduje, kedy spraviť obchod. Živé dáta do obchodníka sú suplované z troch rôznych zdrojov a to Twitter feed, Binance účty na získanie aktuálnej ceny kryptomeny a live dáta získané od Market makera.
Počas testu naše riešenie dosiahlo výsledky, ktoré sú zobrazené na grafe nižšie.
Niečo o tíme
Ide o tím študentov Fakulty Informatiky a Informačných technológií STU v Bratislave (Erik Matovič, Peter Oliver Kolek, Šimon Drienik, Jakub Horvat, Viliam Jusko, Martin Bačovský a Dušan Morháč) pod vedením Ing. Kristiána Košťála, PhD. Ako tím sa poznáme od začiatku inžinierskeho štúdia a následne sme v Tímovom projekte spojili svoje sily v práci na spomínanej platforme na automatizované obchodovanie kryptomien. V tíme máme viacerých akademicky úspešných členov, ktorí pravidelne reprezentujú Fakultu aj na medzinárodných konferenciách s ich prácami.
Podobné články
Vianočné ASUS tipy pre firmy
Stredoškolský startup inkubátor DASATO IDEA LAB ukázal silu inovácií a chuť učiť sa
OMEN Max od HP: dizajn, výkon a OLED mágia pre hráčov aj kreatívcov
Acronis EDR získal ocenenie za obľúbenosti od poskytovateľov MSP

